党委信箱 | 院长信箱 | English | 投稿专线

学术交流

当前位置:首页 > 学术交流

张如旭教授团队揭示MORC2相关神经病的致病新机制并探索精准治疗策略

党总支:第五党总支 科室:神经内科 作者:王梦丽 时间:2026-01-20 点击数:
打印 打印 字号:T| T

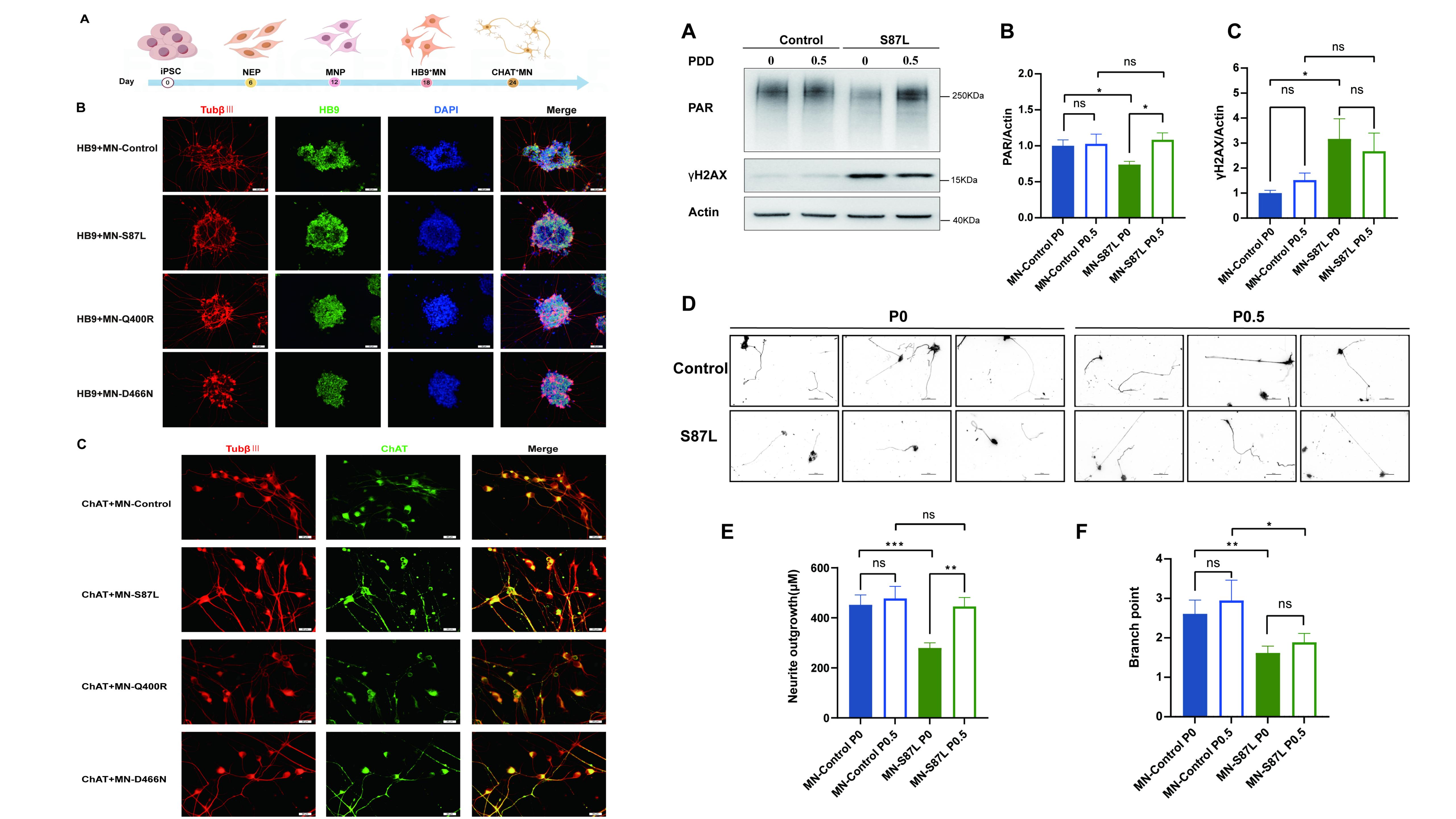
近日,中南大学湘雅三医院神经内科张如旭教授团队与中南大学湘雅医学院生命科学学院刘雄昊教授团队在国际权威期刊《Pharmacological Research》(IF=10.5,中科院一区Top)发表原创性研究论著《PARP1依赖性DNA修复受损在MORC2突变所致CMT2Z和脊髓性肌萎缩样神经运动障碍中驱动轴突变性(Impaired PARP1-dependent DNA repair in MORC2 mutations drives axonaldegeneration in Charcot-Marie-Tooth disease subtype 2Z and spinal muscular atrophy-like neuromotor disorders)》。首次从iPSC来源的运动神经元(iPSC-MNs)水平发现MORC2基因突变通过破坏MORC2与PARP1的相互作用影响DNA损伤修复从而导致运动神经元凋亡和轴突损伤的全新机制。

MORC2突变与一系列神经运动障碍相关,包括腓骨肌萎缩症2Z型(CMT2Z)和脊髓性肌萎缩(SMA)样表型。然而,这些疾病的发病机制尚不明确。团队利用携带三种不同MORC2突变(p.S87L,p.Q400R,p.D466N)的iPSC来源的运动神经元(iPSC-MNs)模型,发现MORC2突变会诱发细胞凋亡、DNA损伤和轴突病变,包括神经突缩短、轴突断裂增加和轴突肿胀增多。进一步研究发现这些突变通过破坏MORC2与PARP1之间的相互作用,导致PARP1活性和表达降低,同时DNA修复蛋白的表达和募集减少,进而引起DNA损伤修复严重受损。研究证实,使用PAR水解酶抑制剂PDD提升PAR水平,可有效减轻DNA损伤,挽救轴突生长缺陷,这为未来开发靶向治疗提供了明确的新方向。

此项发现并非孤立成果,而是团队多年来围绕MORC2基因开展系统性研究的自然延伸与突破。团队于2016年在神经病学顶级期刊《Brain》上率先报道了中国人群的MORC2新突变(p.Q338R和p.D404N),证实了MORC2是腓骨肌萎缩症2Z型(CMT2Z)的重要致病基因,在AD-CMT2突变频率约为1.7%。该研究在国际上较早地证实了MORC2基因在西班牙人群之外的致病性,并发现其具有高频率的新生突变(de novo mutation)事件,扩展了MORC2的突变谱。研究发现,患者临床表现为中重度轴索性周围神经病,伴有近端肌无力、振动觉明显减退等特征。

随后,团队通过大规模临床研究在《中华神经科杂志》上系统描绘了该病复杂多样的临床谱系,报道了与CMT2Z表型相关的新致病变异c.1330G>C(p.G444R),并指出c.754C>T(p.R252W)可能为中国人群最常见的致病变异。首次在国内系统阐述了MORC2基因相关神经病显著的临床异质性:不同变异可导致典型的CMT2Z、早发严重的SMA样肌无力或伴有智力障碍、生长迟缓、面部畸形的DIGFAN综合征,为机制研究提供了清晰的临床导向

针对其中最严重的SMA样表型相关的热点突变p.S87L,团队与生命科学学院刘慕君教授团队合作在《Neural Regeneration Research》(2024)上发表了机制研究。通过将患者尿液细胞重编程为诱导多能干细胞(iPSCs),研究发现p.S87L突变通过抑制PI3K/Akt和MAPK/ERK这两条关键的细胞增殖相关信号通路,显著降低了多能干细胞的增殖能力,导致G0/G1期细胞周期阻滞。设计并验证了针对p.S87L突变的反义寡核苷(ASO),证实其可特异性纠正突变等位基因,激活上述信号通路,改善细胞增殖缺陷。这项工作为理解该严重表型的早期发育障碍提供了新视角。

张如旭教授指出,从最初的基因与临床发现,到前期的信号通路与基因治疗探索,再到本次对DNA修复机制的阐明及靶向药物验证,这一系列研究构成了一个逻辑严密的完整科学故事。本次发表于《Pharmacological Research》的论文,标志着团队在MORC2致病机制与治疗策略研究上达到了一个新的深度,为未来实现精准医疗提供了坚实可靠的依据。该系列研究获得国家自然科学基金、湖南省重点研发计划等多项基金支持,体现了团队在神经遗传病领域的长期深耕与创新能力。

预约挂号:0731-88618576、88618577   急救电话:0731-88618120

医院地址:湖南省长沙市河西岳麓区桐梓坡路138号 中南大学湘雅三医院 版权所有

湘教QS3-200505-000574 备案序号:湘ICP备05001139号 今日访问人数:204718 总访问人数:556148331

技术支持:长沙网站建设-国捷人工智能